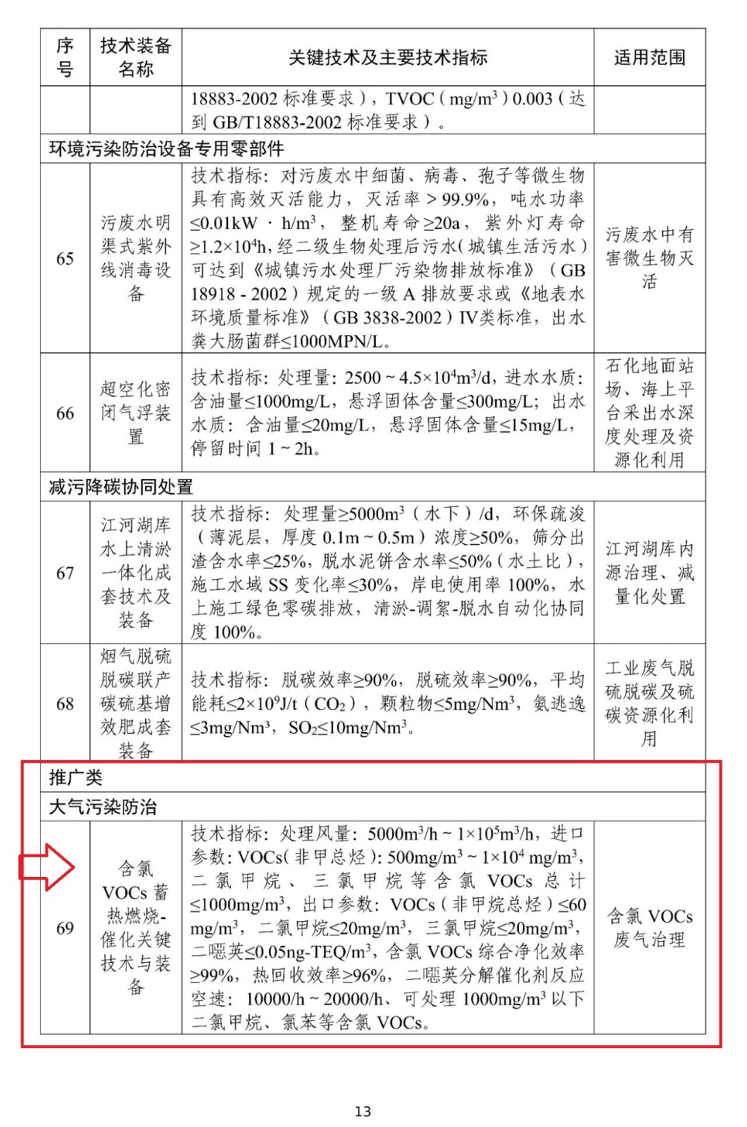
近日,工信部官网公示了《国家鼓励发展的重大环保技术装备目录(2025年版)》。其中,含氯VOCs蓄热燃烧-催化关键技术与装备、工业废气(水吸收+活性炭吸附)有机溶剂回收设备等115项技术装备入选。
含氯VOCs蓄热燃烧-催化关键技术与装备的入选,是国家“双碳”战略向环境治理行业的具体延伸。可以预见,未来大气治理的技术方向是低碳、高效、节能、多指标兼控,从粗放式、高兼容的高能耗治理方式向精细化、集约化的高靶向性新质技术模式转变。随着VOCs催化剂的逐步国产化,催化剂使用成本日趋降低,采用RCO、CO等催化氧化技术进行复杂成分的VOCs治理,将会更广泛地应用到制药、改性高分子材料等易产生含氯废气的产业领域。
青岛西子环保研究院有限公司创始团队自20世纪80年代初开始从事RCO和CO的本土化研发、设计和工程化实现,具有40余年的催化氧化技术积累,已完成催化氧化项目案例200余项,遍布制药、橡胶、煤化工等领域。也获得了业内的广泛认可:
青岛西子的“治理含氯废气的蓄热式催化氧化(RCO)技术”入选《2024年生态环境保护实用技术装备和示范工程名录》的生态环境保护实用技术清单。
青岛西子的“蓄热式催化氧化法”入选中国石油和化学工业联合会“2023年度绿色化工园区适用技术”。
青岛西子的“工业废气挥发性有机物蓄热式催化氧化技术”入选《2022年山东省绿色低碳技术成果目录》。在工业废气挥发性有机物治理领域,是入选该目录的唯一技术。






















